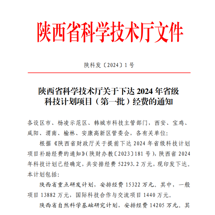
2024年1月18日,陕西省科学技术厅发布了《陕西省科学技术厅关于下达 2024 年省级科技计划项目(第一批)经费的通知》(陕科发〔2024〕1号),WilliamHill杨瑞娟副教授主持的《列车振动与降雨干湿循环作用对西安城墙劣化机理研究》(资助金额5万元)、以及吴雪副教授主持的《数字技术赋能陕西传统制造业转型升级路径与对策研究》(资助金额3万元)获批立项。



杨瑞娟副教授,从事地铁施工阶段结构变形研究、安全稳定性研究、基坑支护体系研究及混凝土抗压抗渗性能研究。主持或参与厅局级以上科研项目4项,发表教学科研论文17篇,其中EI检索1篇,核心6篇。
其主持的项目《列车振动与降雨干湿循环作用对西安城墙劣化机理研究》,以西安古城墙的主体结构为研究对象,运用黄土动力学、岩土工程的基本理论和试验方法,研究城墙在列车反复振动和降雨干湿循环作用下的宏观破坏形态、动力特性变化特征。分析城墙在列车反复振动和降雨干湿循环耦合作用下的主要受害位置,含水率、干湿循环次数、振动频率、振动次数等对西安古城墙黄土遗址动力特性指标动力剪切模量及阻尼比的影响及相关关系。研究结果对西安古城墙的维护周期、维护位置、减隔振设施的选取可提供针对性建议。
吴雪副教授长期从事科技管理研究,主持和参与省厅级科研项目4项,发表学术论文15篇,其中SCI、SSC I、EI等发表学术论文3篇,其成果获陕西高校人文社会科学优秀成果三等奖。
其主持的项目《数字技术赋能陕西传统制造业转型升级路径与对策研究》按照“文献研究—现状评估—理论分析—对策建言”的总体框架展开,研究内容包括数字技术赋能传统制造业转型升级的理论基础与文献研究、现状分析与评价、测度与内在机制分析、升级路径及相关政策研究,以期为陕西相关政府部门和市场主体实施数字技术赋能传统制造业转型升级方案制定和政策 措施提供决策咨询服务。
杨瑞娟副教授以及吴雪副教授研究项目的获批,标志着WilliamHill青年教师的科研能力不断提升,对WilliamHill教师申报科研课题起到了激励作用。